Ac1H3

MatHub3d-33-Ac1H3

Property Value
Space group (225, "'Fm-3m'")
Magnetic False
Band gap (PBE) (eV) 0.66
Total energy (eV) -16.397
Total energy / atom (eV) -4.099

Lattice Parameters(conventional cell, from the source)

a, b, c (Å): 5.810 5.810 5.810
α, β, γ(°): 90.0 90.0 90.0

Lattice Parameters(conventional cell, relaxed)

a, b, c (Å): 5.800 5.800 5.800
α, β, γ(°): 90.0 90.0 90.0

Deformation Potential

n_type (eV): 3.488
p_type (eV): 2.306
Ac1H3
.
Property Value
Bulk-modulus 70.929 GPa






Ac1H3
  
Property Value
Band gap 0.66 eV
Band degeneracy(CBM) 8.00
Band degeneracy(VBM) 1.00
n-type Seebeck coefficient (700K)



p-type Seebeck coefficient (700K)
n-type conductivity (700K)



p-type conductivity (700K)
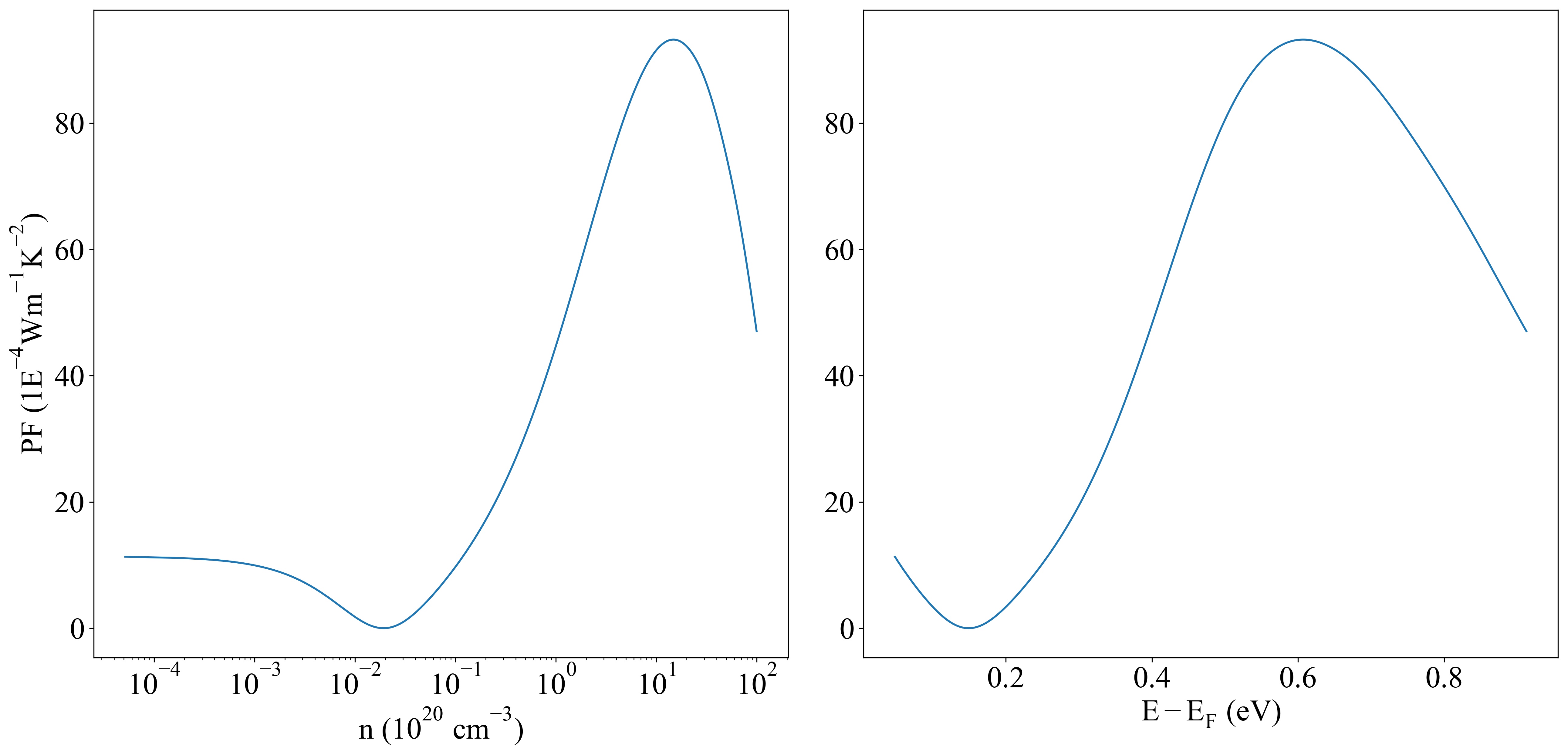
n-type power factor (700K)



p-type power factor (700K)






Eband_VBM -0.09702
Eband_CBM -5.08336
Property Value
Source mp-861605-Ac1H3