Ac1Li1Te2

MatHub3d-44-Ac1Li1Te2

Property Value
Space group (225, "'Fm-3m'")
Magnetic False
Band gap (PBE) (eV) 0.54
Total energy (eV) -17.107
Total energy / atom (eV) -4.277

Lattice Parameters(conventional cell, from the source)

a, b, c (Å): 7.920 7.920 7.920
α, β, γ(°): 90.0 90.0 90.0

Lattice Parameters(conventional cell, relaxed)

a, b, c (Å): 7.920 7.920 7.920
α, β, γ(°): 90.0 90.0 90.0

Deformation Potential

n_type (eV): 2.118
p_type (eV): 1.139
Ac1Li1Te2
.
Property Value
Bulk-modulus 41.079 GPa






Ac1Li1Te2
  
Property Value
Band gap 0.54 eV
Band degeneracy(CBM) 3.00
Band degeneracy(VBM) 3.00
n-type Seebeck coefficient (700K)



p-type Seebeck coefficient (700K)
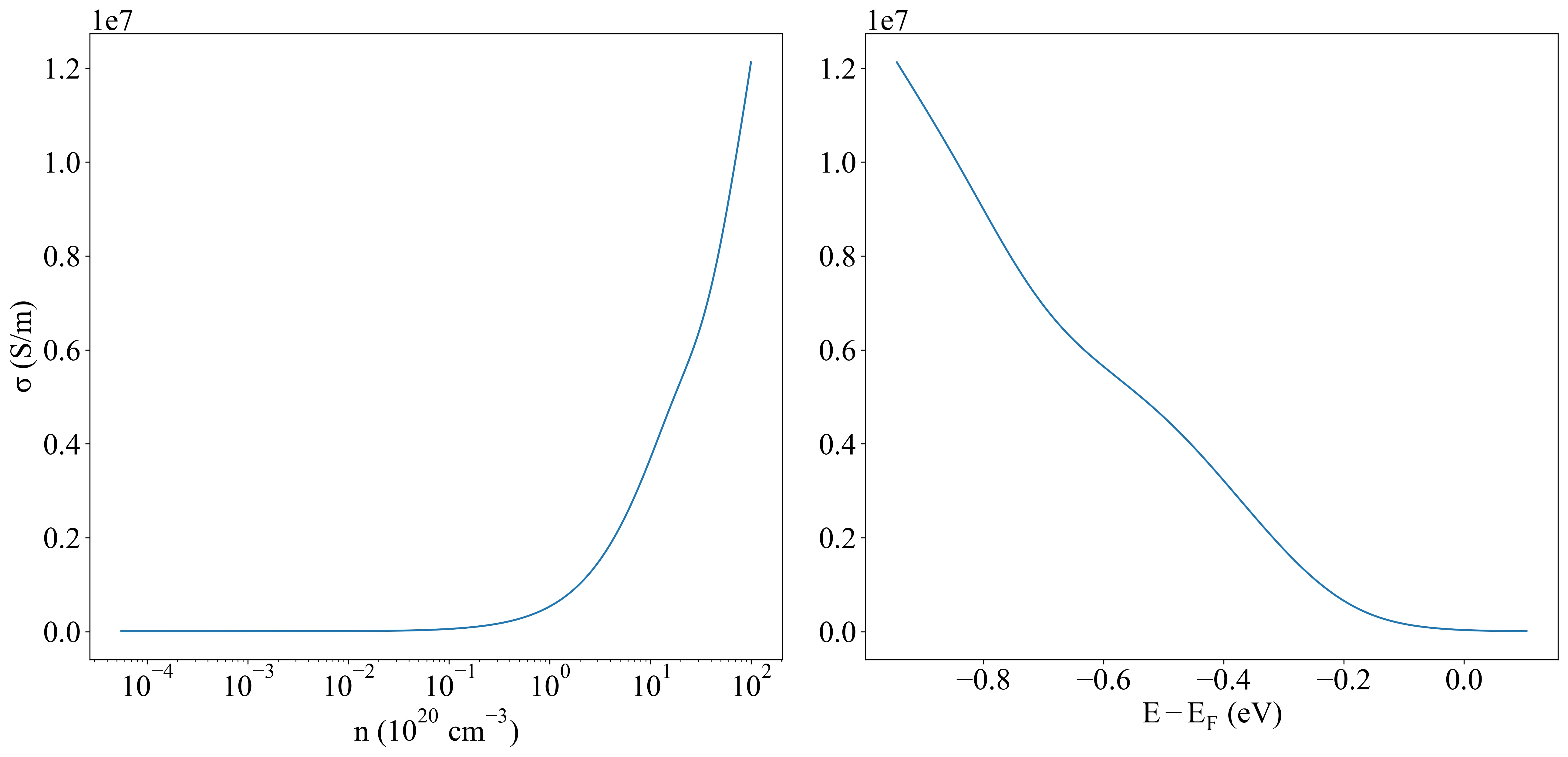
n-type conductivity (700K)



p-type conductivity (700K)
n-type power factor (700K)



p-type power factor (700K)






Eband_VBM -1.96909
Eband_CBM -1.55962
Property Value
Source mp-864755-Ac1Li1Te2