Ac2Br6

MatHub3d-75-Ac2Br6

Property Value
Space group (176, "'P6_3/m'")
Magnetic False
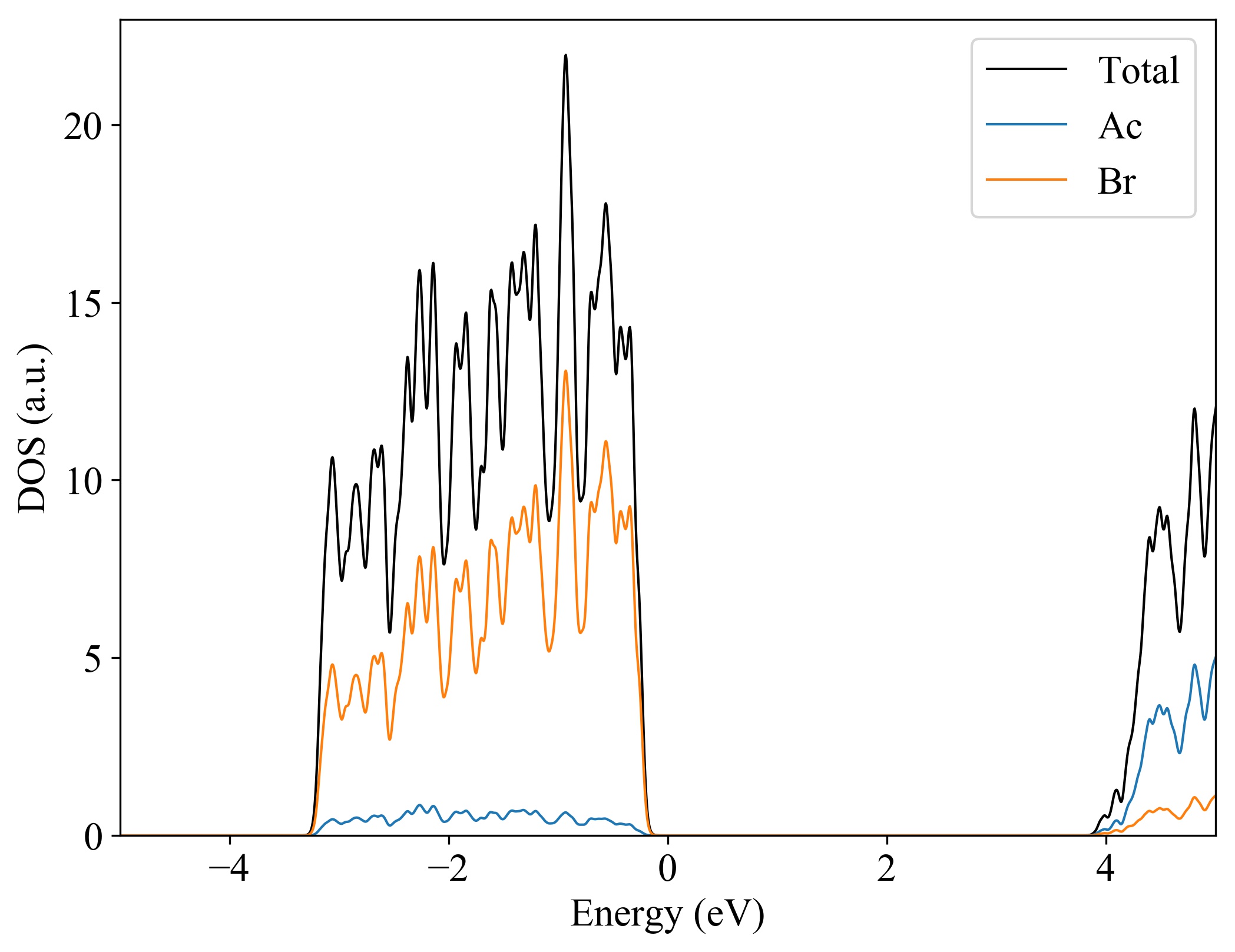
Band gap (PBE) (eV) 4.11
Total energy (eV) -34.744
Total energy / atom (eV) -4.343

Lattice Parameters(conventional cell, from the source)

a, b, c (Å): 8.250 8.250 4.720
α, β, γ(°): 90.0 90.0 120.0

Lattice Parameters(conventional cell, relaxed)

a, b, c (Å): 8.250 8.250 4.720
α, β, γ(°): 90.0 90.0 120.0

Deformation Potential

n_type (eV): 3.929
p_type (eV): 4.105
Ac2Br6
.
Property Value
Bulk-modulus 38.931 GPa






Ac2Br6
  
Property Value
Band gap 4.11 eV
Band degeneracy(CBM) 1.00
Band degeneracy(VBM) 3.00
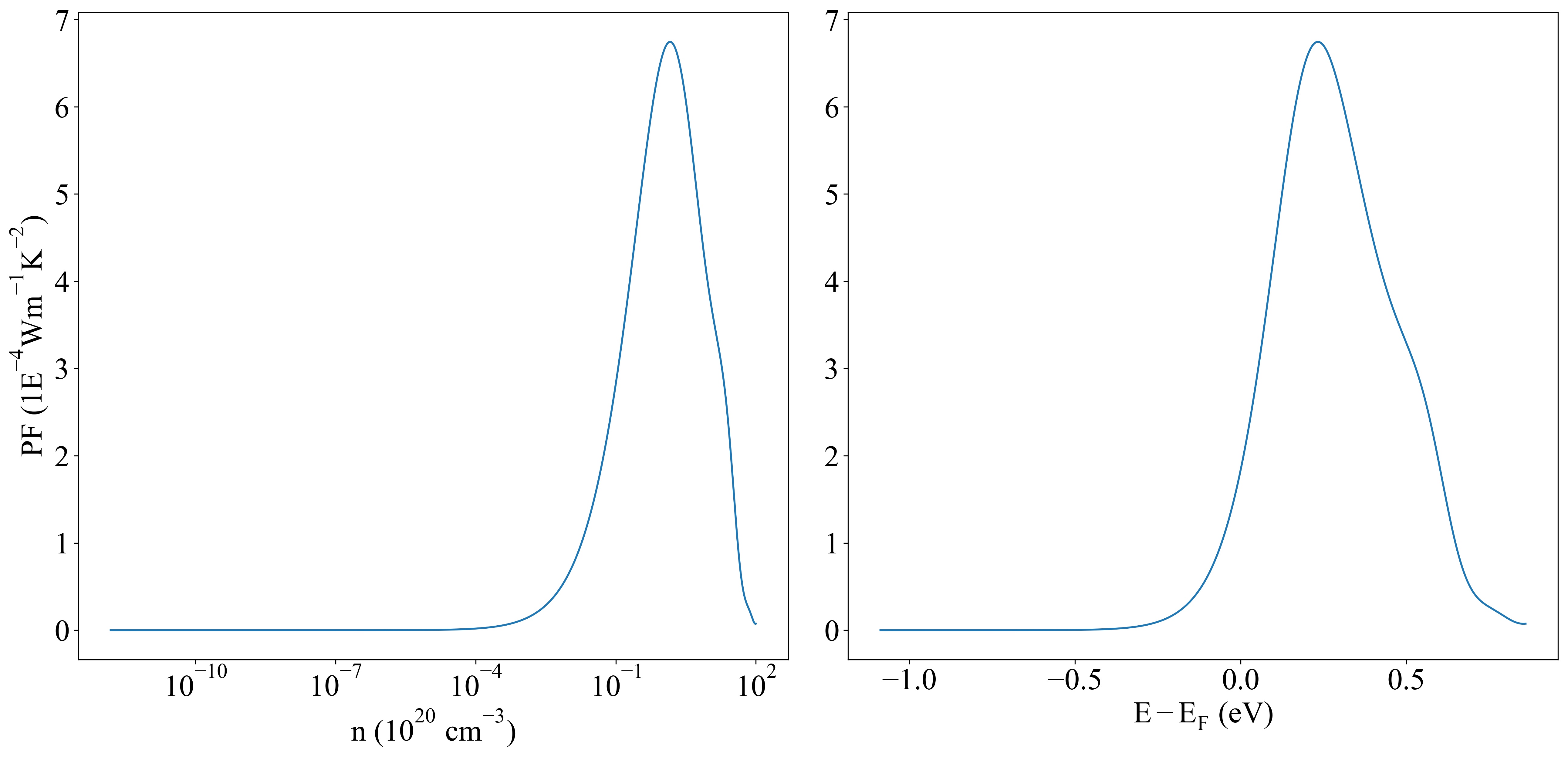
n-type Seebeck coefficient (700K)



p-type Seebeck coefficient (700K)
n-type conductivity (700K)



p-type conductivity (700K)
n-type power factor (700K)



p-type power factor (700K)






Eband_VBM -5.70422
Eband_CBM -3.3934
Property Value
Source mp-27972-Ac2Br6