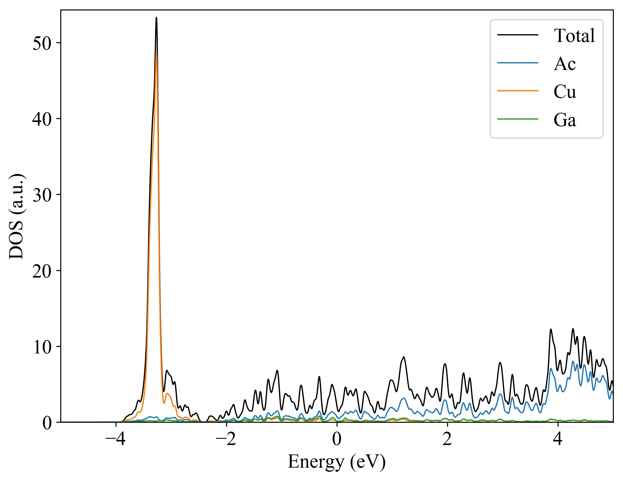
Ac2Cu1Ga1

MatHub3d-80-Ac2Cu1Ga1

Property Value
Space group (225, "'Fm-3m'")
Magnetic False
Band gap (PBE) (eV) 0
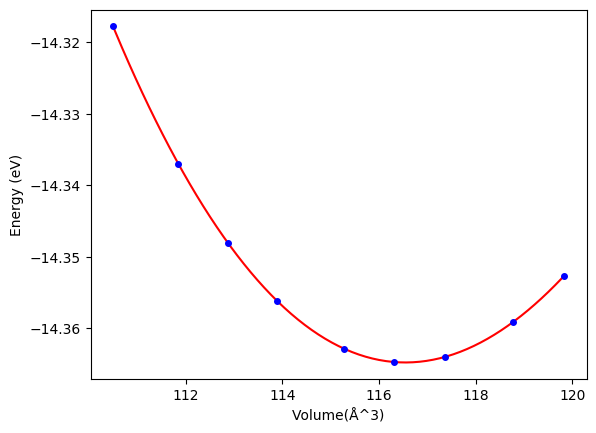
Total energy (eV) -14.364
Total energy / atom (eV) -3.591

Lattice Parameters(conventional cell, from the source)

a, b, c (Å): 7.660 7.660 7.660
α, β, γ(°): 90.0 90.0 90.0

Lattice Parameters(conventional cell, relaxed)

a, b, c (Å): 7.730 7.730 7.730
α, β, γ(°): 90.0 90.0 90.0
Ac2Cu1Ga1
.
Property Value
Bulk-modulus 43.905 GPa






Ac2Cu1Ga1
  
Property Value
Band gap 0 eV
Property Value
Source mp-862683-Ac2Cu1Ga1