Ac2Li1Ru1

MatHub3d-103-Ac2Li1Ru1

Property Value
Space group (225, "'Fm-3m'")
Magnetic False
Band gap (PBE) (eV) 0
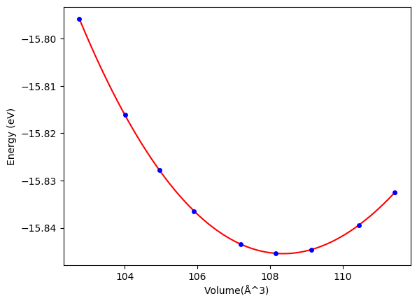
Total energy (eV) -15.845
Total energy / atom (eV) -3.961

Lattice Parameters(conventional cell, from the source)

a, b, c (Å): 7.580 7.580 7.580
α, β, γ(°): 90.0 90.0 90.0

Lattice Parameters(conventional cell, relaxed)

a, b, c (Å): 7.540 7.540 7.540
α, β, γ(°): 90.0 90.0 90.0
Ac2Li1Ru1
.
Property Value
Bulk-modulus 50.031 GPa






Ac2Li1Ru1
  
Property Value
Band gap 0 eV
Property Value
Source mp-862686-Ac2Li1Ru1