Ag1Au1Cl6Cs2

MatHub3d-149-Ag1Au1Cl6Cs2

Property Value
Space group (139, "'I4/mmm'")
Magnetic False
Band gap (PBE) (eV) 1.16
Total energy (eV) -26.082
Total energy / atom (eV) -2.608

Lattice Parameters(conventional cell, from the source)

a, b, c (Å): 7.380 7.380 11.010
α, β, γ(°): 90.0 90.0 90.0

Lattice Parameters(conventional cell, relaxed)

a, b, c (Å): 7.470 7.470 11.490
α, β, γ(°): 90.0 90.0 90.0

Deformation Potential

n_type (eV): -2.098
p_type (eV): -0.344
Ag1Au1Cl6Cs2
.
Property Value
Bulk-modulus 27.299 GPa






Ag1Au1Cl6Cs2
  
Property Value
Band gap 1.16 eV
Band degeneracy(CBM) 4.00
Band degeneracy(VBM) 4.00
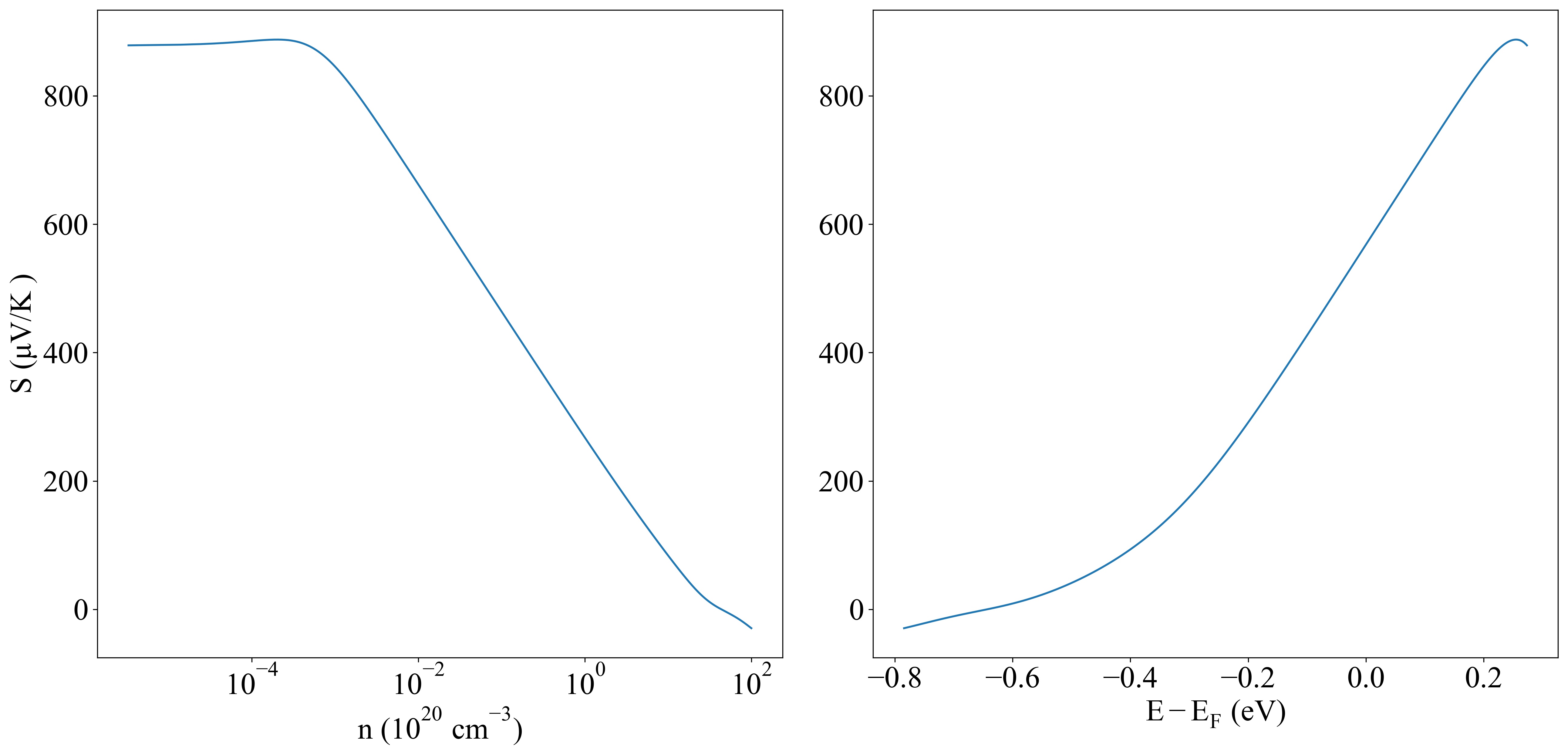
n-type Seebeck coefficient (700K)



p-type Seebeck coefficient (700K)
n-type conductivity (700K)



p-type conductivity (700K)
n-type power factor (700K)



p-type power factor (700K)






Eband_VBM -0.77839
Eband_CBM -3.83722
Property Value
Source icsd-26162-Ag1Au1Cl6Cs2