Ag1Au3

MatHub3d-162-Ag1Au3

Property Value
Space group (221, "'Pm-3m'")
Magnetic False
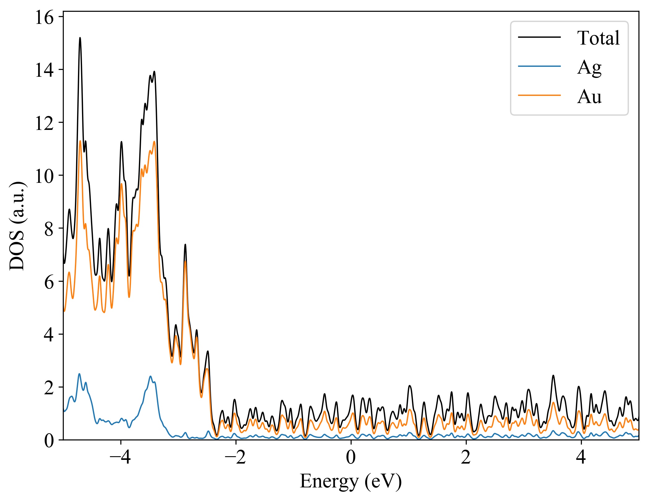
Band gap (PBE) (eV) 0
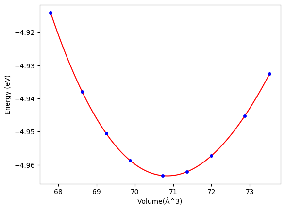
Total energy (eV) -4.964
Total energy / atom (eV) -1.241

Lattice Parameters(conventional cell, from the source)

a, b, c (Å): 4.170 4.170 4.170
α, β, γ(°): 90.0 90.0 90.0

Lattice Parameters(conventional cell, relaxed)

a, b, c (Å): 4.140 4.140 4.140
α, β, γ(°): 90.0 90.0 90.0
Ag1Au3
.
Property Value
Bulk-modulus 107.543 GPa






Ag1Au3
  
Property Value
Band gap 0 eV
Property Value
Source mp-867303-Ag1Au3