Ag1Bi1Ca2

MatHub3d-169-Ag1Bi1Ca2

Property Value
Space group (225, "'Fm-3m'")
Magnetic False
Band gap (PBE) (eV) 0
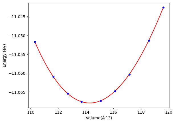
Total energy (eV) -11.067
Total energy / atom (eV) -2.767

Lattice Parameters(conventional cell, from the source)

a, b, c (Å): 7.680 7.680 7.680
α, β, γ(°): 90.0 90.0 90.0

Lattice Parameters(conventional cell, relaxed)

a, b, c (Å): 7.720 7.720 7.720
α, β, γ(°): 90.0 90.0 90.0
Ag1Bi1Ca2
.
Property Value
Bulk-modulus 35.353 GPa






Ag1Bi1Ca2
  
Property Value
Band gap 0 eV
Property Value
Source mp-983598-Ag1Bi1Ca2