Ag1Bi1S2

MatHub3d-173-Ag1Bi1S2

Property Value
Space group (166, "'R-3m'")
Magnetic False
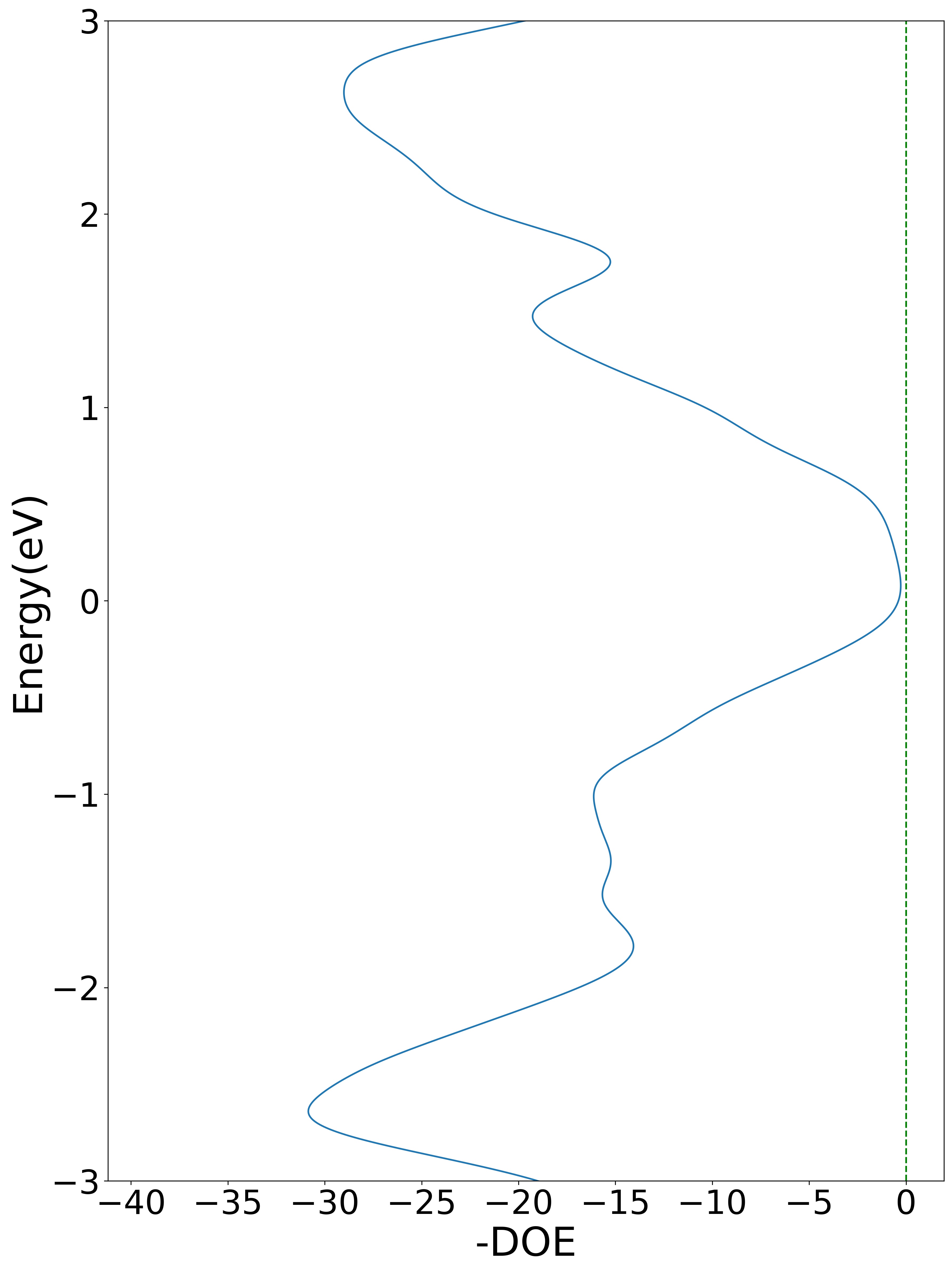
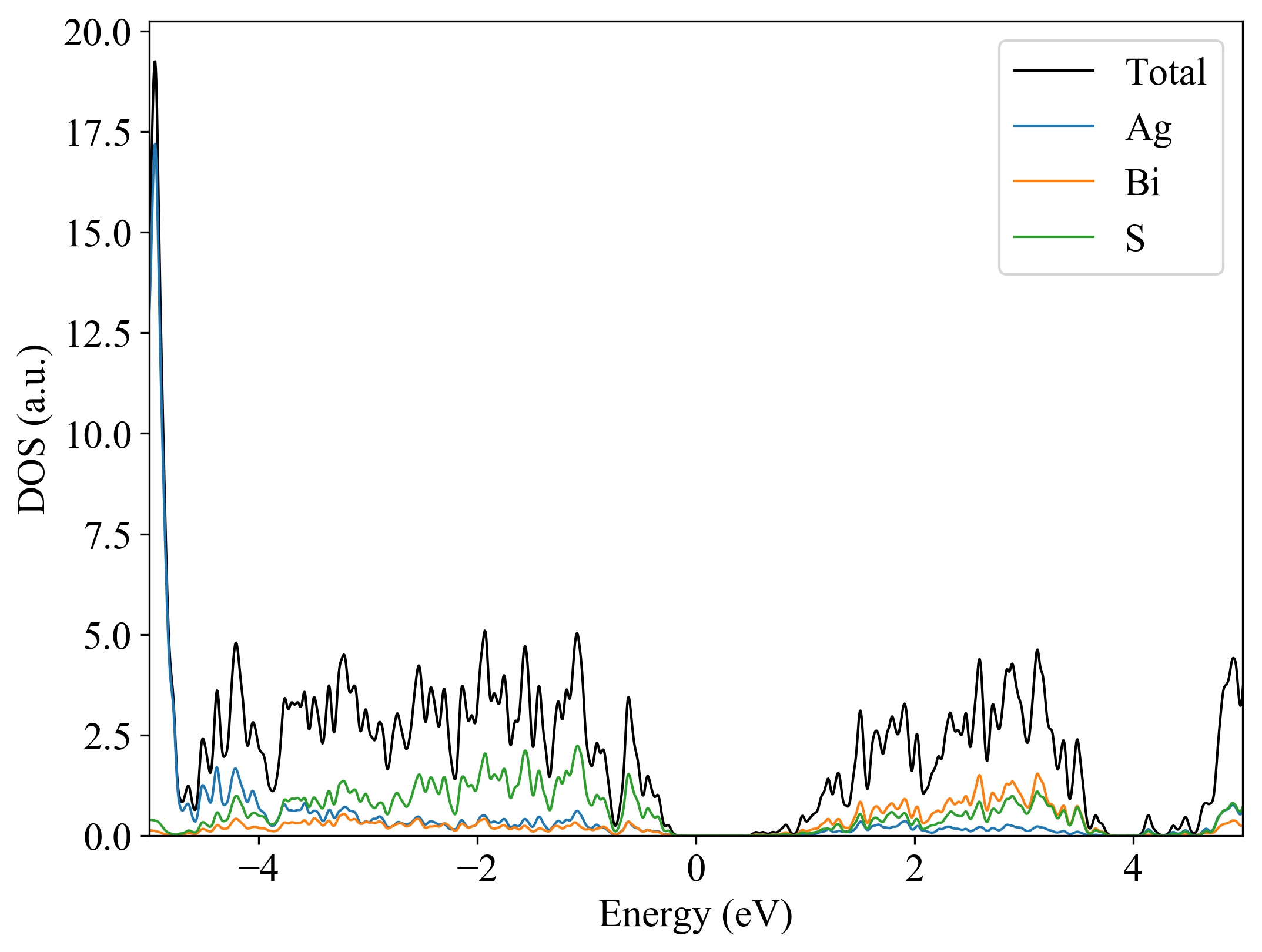
Band gap (PBE) (eV) 0.80
Total energy (eV) -14.265
Total energy / atom (eV) -3.566

Lattice Parameters(conventional cell, from the source)

a, b, c (Å): 4.050 4.050 19.110
α, β, γ(°): 90.0 90.0 120.0

Lattice Parameters(conventional cell, relaxed)

a, b, c (Å): 4.040 4.040 19.290
α, β, γ(°): 90.0 90.0 120.0

Deformation Potential

n_type (eV): -1.639
p_type (eV): -1.583
Ag1Bi1S2
.
Property Value
Bulk-modulus 66.452 GPa






Ag1Bi1S2
  
Property Value
Band gap 0.80 eV
Band degeneracy(CBM) 1.00
Band degeneracy(VBM) 6.00
n-type Seebeck coefficient (700K)



p-type Seebeck coefficient (700K)
n-type conductivity (700K)



p-type conductivity (700K)
n-type power factor (700K)



p-type power factor (700K)






Eband_VBM -4.29646
Eband_CBM -4.04936
Property Value
Source mp-29678-Ag1Bi1S2