Ag1Br1

MatHub3d-181-Ag1Br1

Property Value
Space group (216, "'F-43m'")
Magnetic False
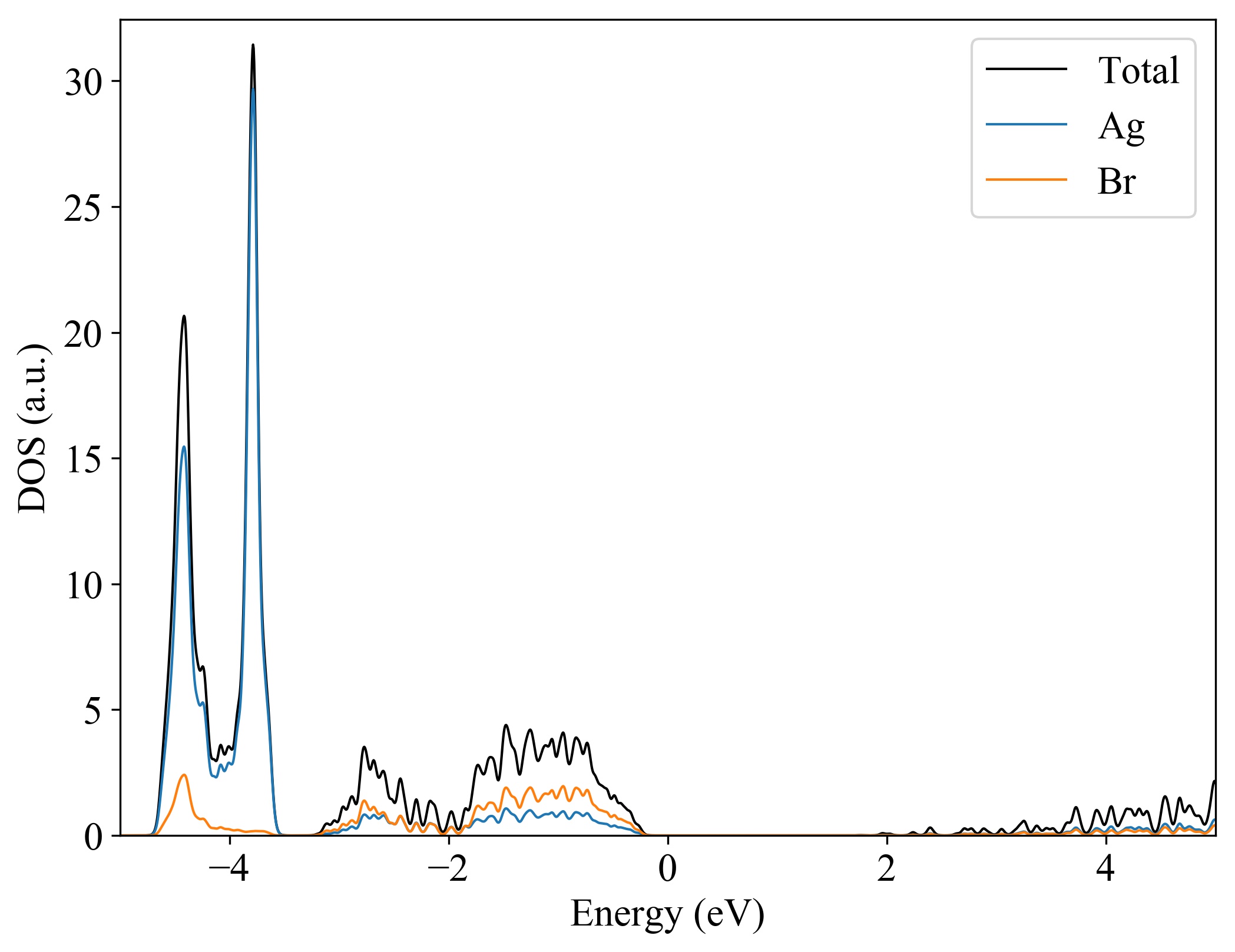
Band gap (PBE) (eV) 1.99
Total energy (eV) -3.688
Total energy / atom (eV) -1.844

Lattice Parameters(conventional cell, from the source)

a, b, c (Å): 6.330 6.330 6.330
α, β, γ(°): 90.0 90.0 90.0

Lattice Parameters(conventional cell, relaxed)

a, b, c (Å): 6.320 6.320 6.320
α, β, γ(°): 90.0 90.0 90.0

Deformation Potential

n_type (eV): -3.608
p_type (eV): -4.205
Ag1Br1
.
Property Value
Bulk-modulus 25.634 GPa






Ag1Br1
  
Property Value
Band gap 1.99 eV
Band degeneracy(CBM) 1.00
Band degeneracy(VBM) 3.00
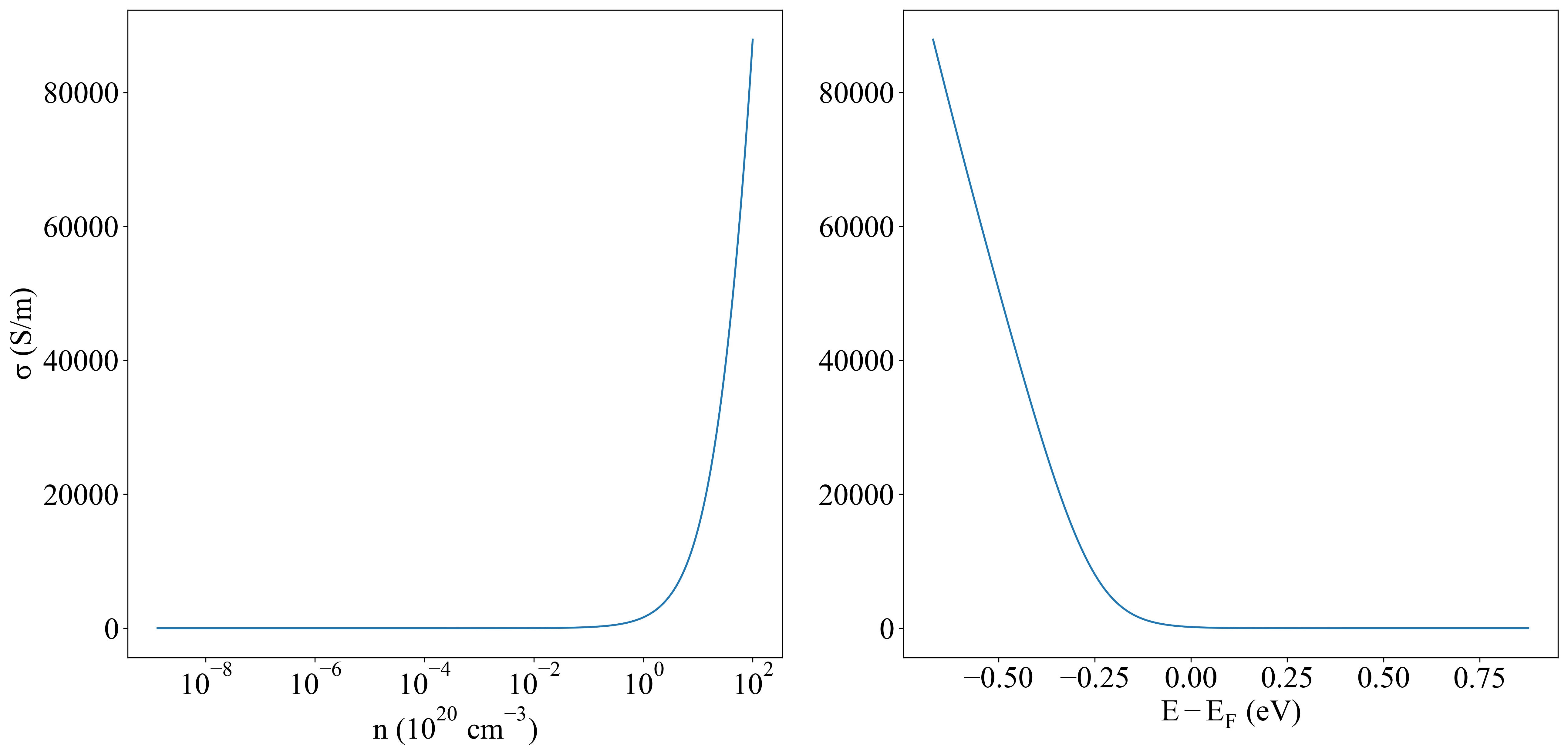
n-type Seebeck coefficient (700K)



p-type Seebeck coefficient (700K)
n-type conductivity (700K)



p-type conductivity (700K)
n-type power factor (700K)



p-type power factor (700K)






Eband_VBM -0.85885
Eband_CBM -0.48428
Property Value
Source mp-866291-Ag1Br1