Ag1C1N1

MatHub3d-184-Ag1C1N1

Property Value
Space group (160, "'R3m'")
Magnetic False
Band gap (PBE) (eV) 4.37
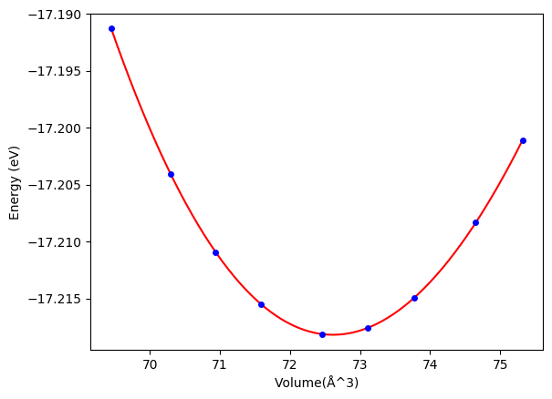
Total energy (eV) -17.218
Total energy / atom (eV) -5.739

Lattice Parameters(conventional cell, from the source)

a, b, c (Å): 6.000 6.000 5.260
α, β, γ(°): 90.0 90.0 120.0

Lattice Parameters(conventional cell, relaxed)

a, b, c (Å): 6.910 6.910 5.260
α, β, γ(°): 90.0 90.0 120.0

Deformation Potential

n_type (eV): -5.037
p_type (eV): -6.434
Ag1C1N1
.
Property Value
Bulk-modulus 57.926 GPa






Ag1C1N1
  
Property Value
Band gap 4.37 eV
Band degeneracy(CBM) 3.00
Band degeneracy(VBM) 2.00
n-type Seebeck coefficient (700K)



p-type Seebeck coefficient (700K)
n-type conductivity (700K)



p-type conductivity (700K)
n-type power factor (700K)



p-type power factor (700K)






Eband_VBM 0.84708
Eband_CBM -9.45525
Property Value
Source icsd-85783-Ag1C1N1