Ag1Co1O2

MatHub3d-213-Ag1Co1O2

Property Value
Space group (166, "'R-3m'")
Magnetic False
Band gap (PBE) (eV) 2.11
Total energy (eV) -17.955
Total energy / atom (eV) -4.489

Lattice Parameters(conventional cell, from the source)

a, b, c (Å): 3.030 3.030 18.760
α, β, γ(°): 90.0 90.0 120.0

Lattice Parameters(conventional cell, relaxed)

a, b, c (Å): 2.890 2.890 18.470
α, β, γ(°): 90.0 90.0 120.0

Deformation Potential

n_type (eV): -7.969
p_type (eV): -7.631
Ag1Co1O2
.
Property Value
Bulk-modulus 161.237 GPa






Ag1Co1O2
  
Property Value
Band gap 2.11 eV
Band degeneracy(CBM) 6.00
Band degeneracy(VBM) 6.00
n-type Seebeck coefficient (700K)



p-type Seebeck coefficient (700K)
n-type conductivity (700K)



p-type conductivity (700K)
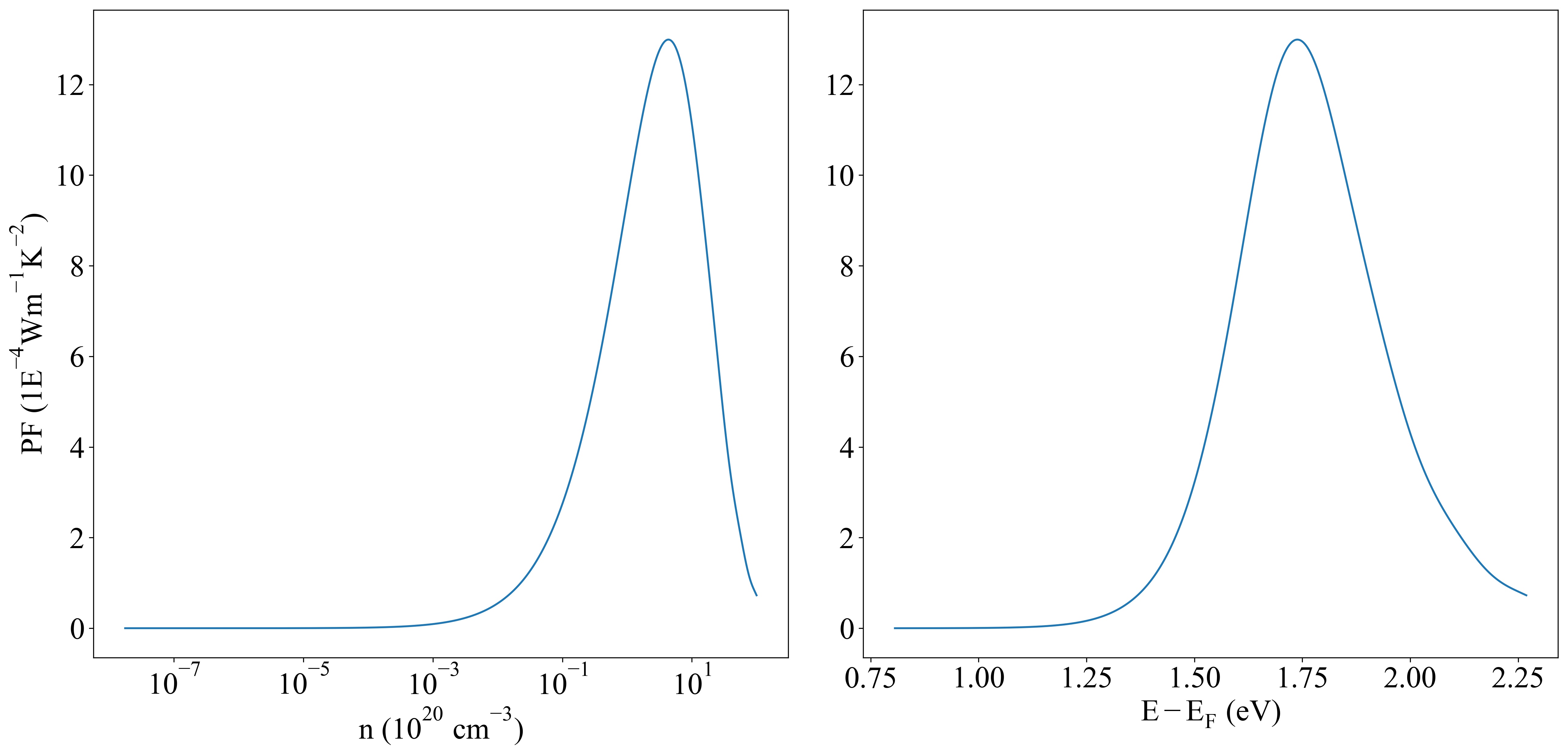
n-type power factor (700K)



p-type power factor (700K)






Eband_VBM -11.84999
Eband_CBM -35.39577
Property Value
Source mp-765869-Ag1Co1O2