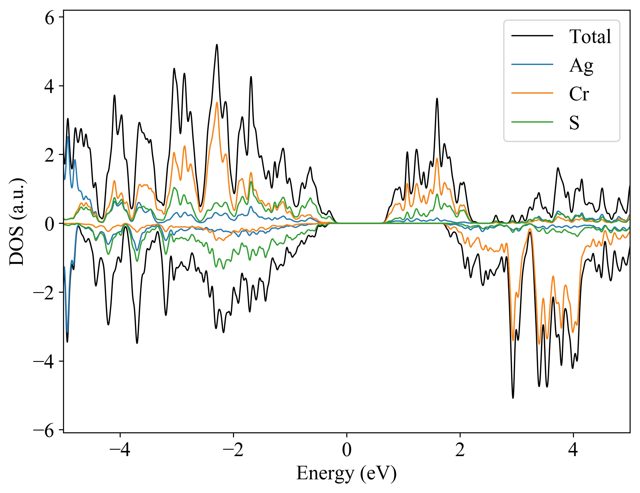
Ag1Cr1S2

MatHub3d-215-Ag1Cr1S2

Property Value
Space group (160, "'R3m'")
Magnetic True
Magnetic moment (μB) 3.00
Band gap (PBE) (eV) 0.94
Total energy (eV) -18.677
Total energy / atom (eV) -4.669

Lattice Parameters(conventional cell, from the source)

a, b, c (Å): 3.500 3.500 20.530
α, β, γ(°): 90.0 90.0 120.0

Lattice Parameters(conventional cell, relaxed)

a, b, c (Å): 3.610 3.610 20.430
α, β, γ(°): 90.0 90.0 120.0

Deformation Potential

n_type (eV): -1.741
p_type (eV): 0.513
Ag1Cr1S2
.
Property Value
Bulk-modulus 74.440 GPa






Ag1Cr1S2
  
Property Value
Band gap 0.94 eV
Band degeneracy(CBM) 3.00
Band degeneracy(VBM) 1.00
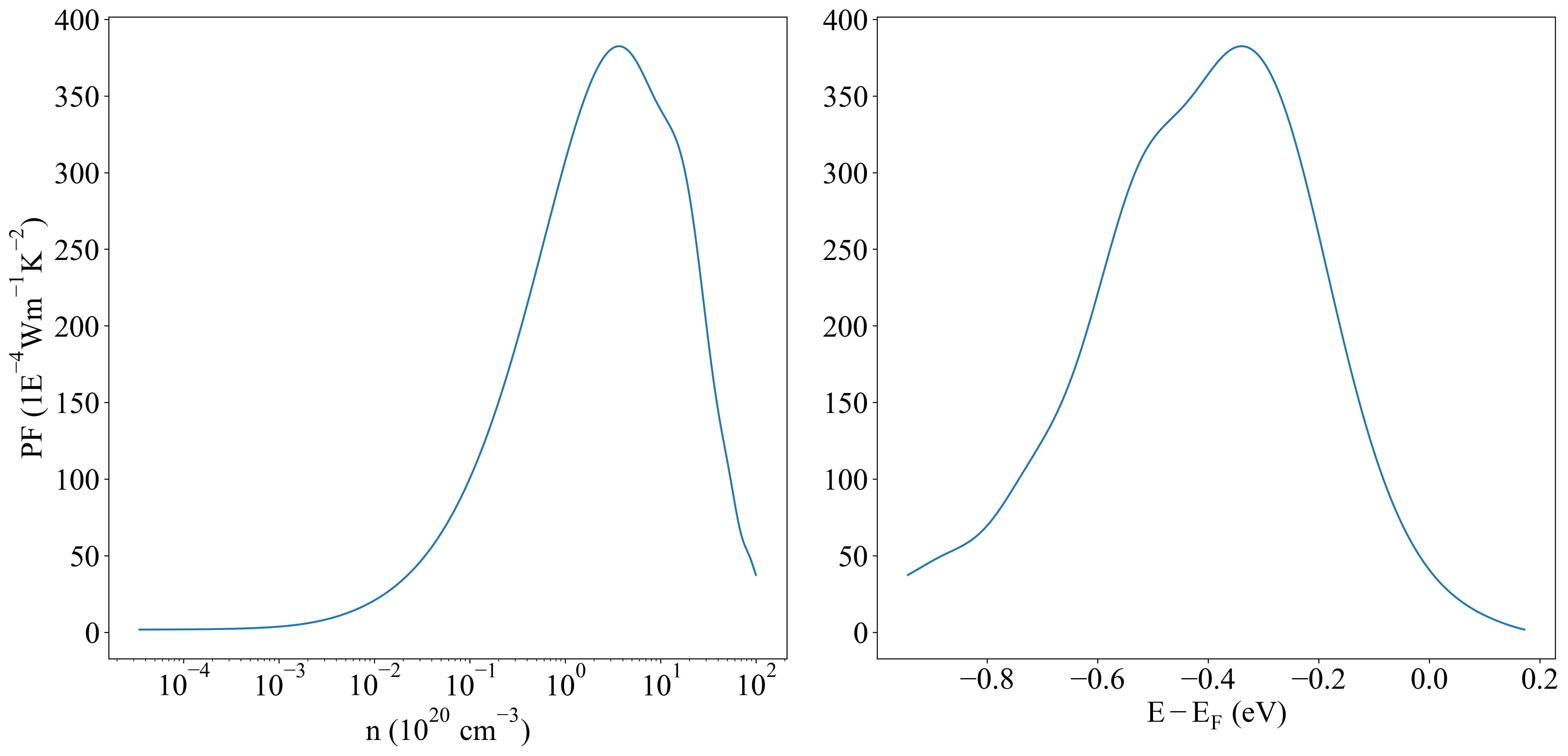
n-type Seebeck coefficient (700K)



p-type Seebeck coefficient (700K)
n-type conductivity (700K)



p-type conductivity (700K)
n-type power factor (700K)



p-type power factor (700K)
Property Value
Source icsd-24797-Ag1Cr1S2