Ag1Cu1O2

MatHub3d-223-Ag1Cu1O2

Property Value
Space group (2, "'P-1'")
Magnetic False
Band gap (PBE) (eV) 0.19
Total energy (eV) -14.794
Total energy / atom (eV) -3.698

Lattice Parameters(conventional cell, from the source)

a, b, c (Å): 2.930 3.910 4.490
α, β, γ(°): 74.0 71.0 72.0

Lattice Parameters(conventional cell, relaxed)

a, b, c (Å): 2.790 3.570 5.650
α, β, γ(°): 77.7 76.0 67.3

Deformation Potential

n_type (eV): -7.084
p_type (eV): -6.698
Ag1Cu1O2
.
Property Value
Bulk-modulus 118.276 GPa






Ag1Cu1O2
  
Property Value
Band gap 0.19 eV
n-type Seebeck coefficient (700K)



p-type Seebeck coefficient (700K)
n-type conductivity (700K)



p-type conductivity (700K)
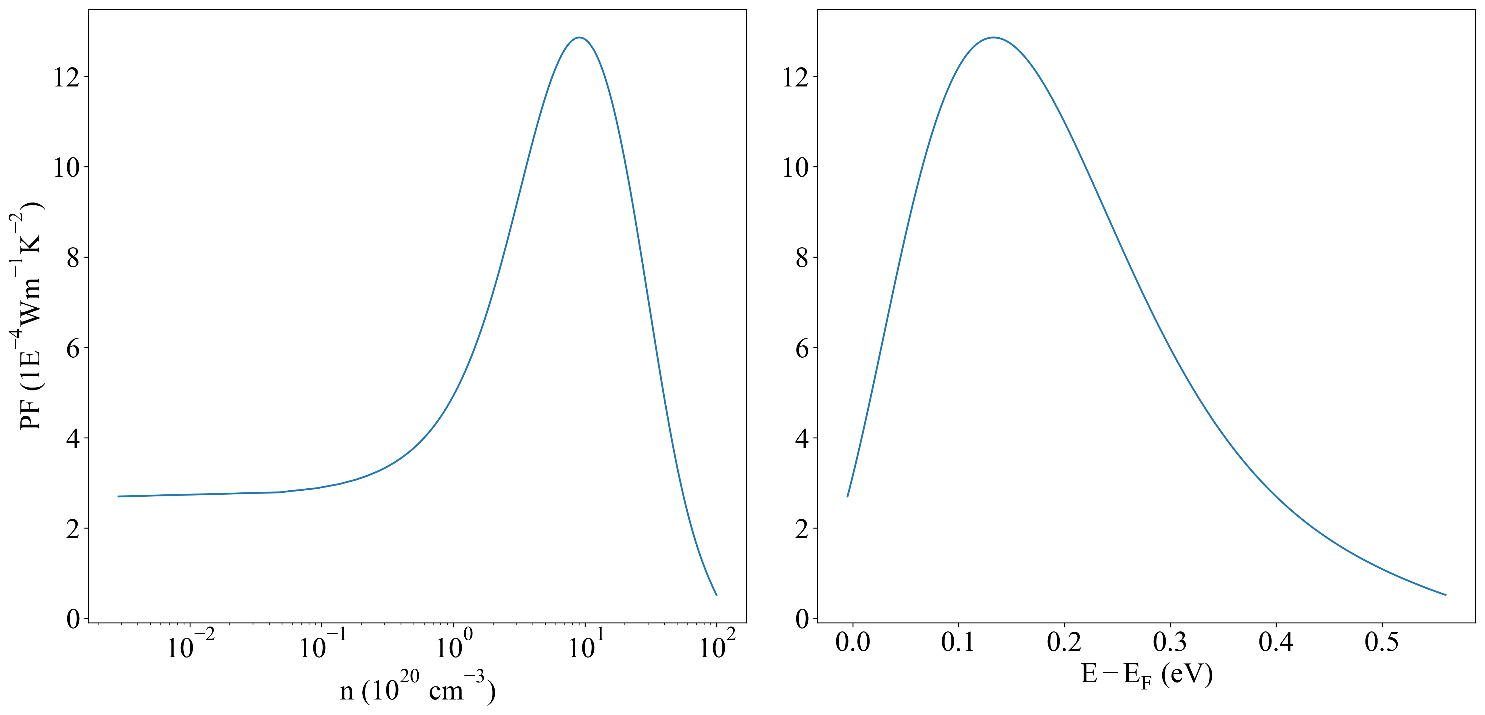
n-type power factor (700K)



p-type power factor (700K)






Eband_VBM -5.20681
Eband_CBM -6.37408
Property Value
Source mp-675402-Ag1Cu1O2