Ag1Dy5S8

MatHub3d-234-Ag1Dy5S8

Property Value
Space group (82, "'I-4'")
Magnetic False
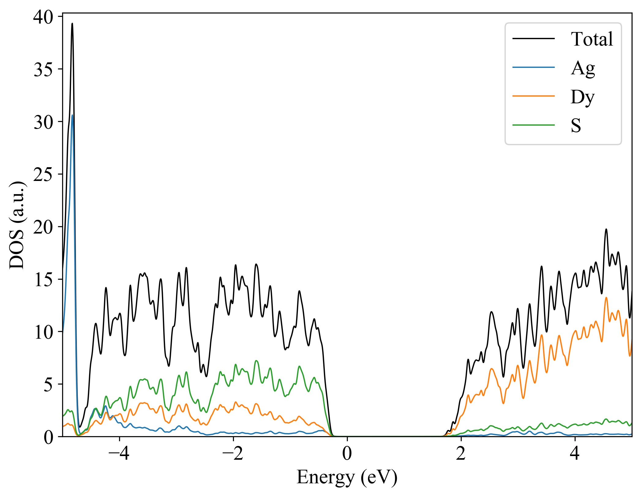
Band gap (PBE) (eV) 2.01
Total energy (eV) -82.537
Total energy / atom (eV) -5.896

Lattice Parameters(conventional cell, from the source)

a, b, c (Å): 8.330 8.330 8.370
α, β, γ(°): 90.0 90.0 90.0

Lattice Parameters(conventional cell, relaxed)

a, b, c (Å): 8.320 8.320 8.350
α, β, γ(°): 90.0 90.0 90.0

Deformation Potential

n_type (eV): 3.508
p_type (eV): 2.544
Ag1Dy5S8
.
Property Value
Bulk-modulus 87.140 GPa






Ag1Dy5S8
  
Property Value
Band gap 2.01 eV
Band degeneracy(CBM) 1.00
Band degeneracy(VBM) 2.00
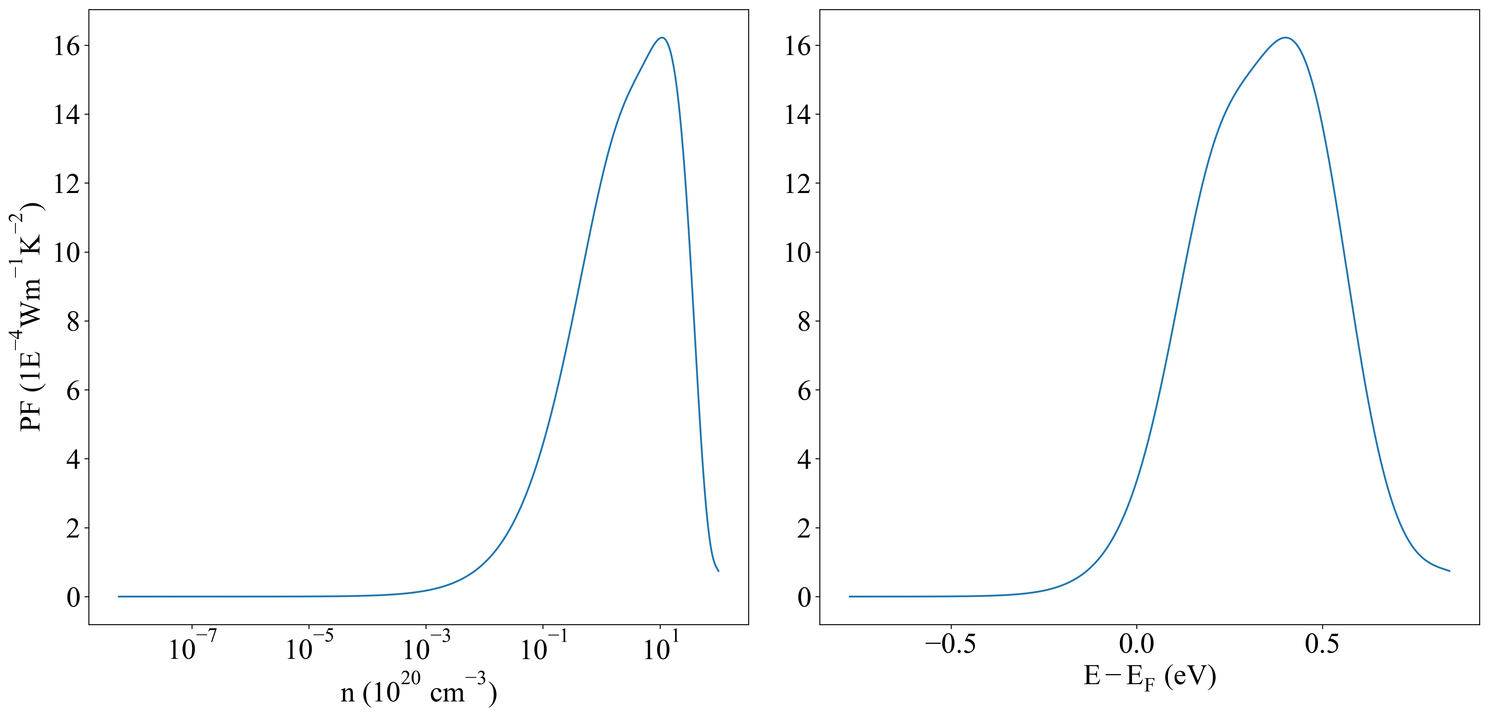
n-type Seebeck coefficient (700K)



p-type Seebeck coefficient (700K)
n-type conductivity (700K)



p-type conductivity (700K)
n-type power factor (700K)



p-type power factor (700K)






Eband_VBM -7.14179
Eband_CBM -45.82704
Property Value
Source mp-35512-Ag1Dy5S8