Ag1F2Li1

MatHub3d-242-Ag1F2Li1

Property Value
Space group (12, "'C2/m'")
Magnetic False
Band gap (PBE) (eV) 2.60
Total energy (eV) -14.681
Total energy / atom (eV) -3.670

Lattice Parameters(conventional cell, from the source)

a, b, c (Å): 5.240 3.060 6.090
α, β, γ(°): 90.0 91.0 90.0

Lattice Parameters(conventional cell, relaxed)

a, b, c (Å): 5.300 3.070 5.910
α, β, γ(°): 90.0 107.3 90.0

Deformation Potential

n_type (eV): -1.181
p_type (eV): 0.077
Ag1F2Li1
.
Property Value
Bulk-modulus 66.490 GPa






Ag1F2Li1
  
Property Value
Band gap 2.60 eV
Band degeneracy(CBM) 1.00
Band degeneracy(VBM) 1.00
n-type Seebeck coefficient (700K)



p-type Seebeck coefficient (700K)
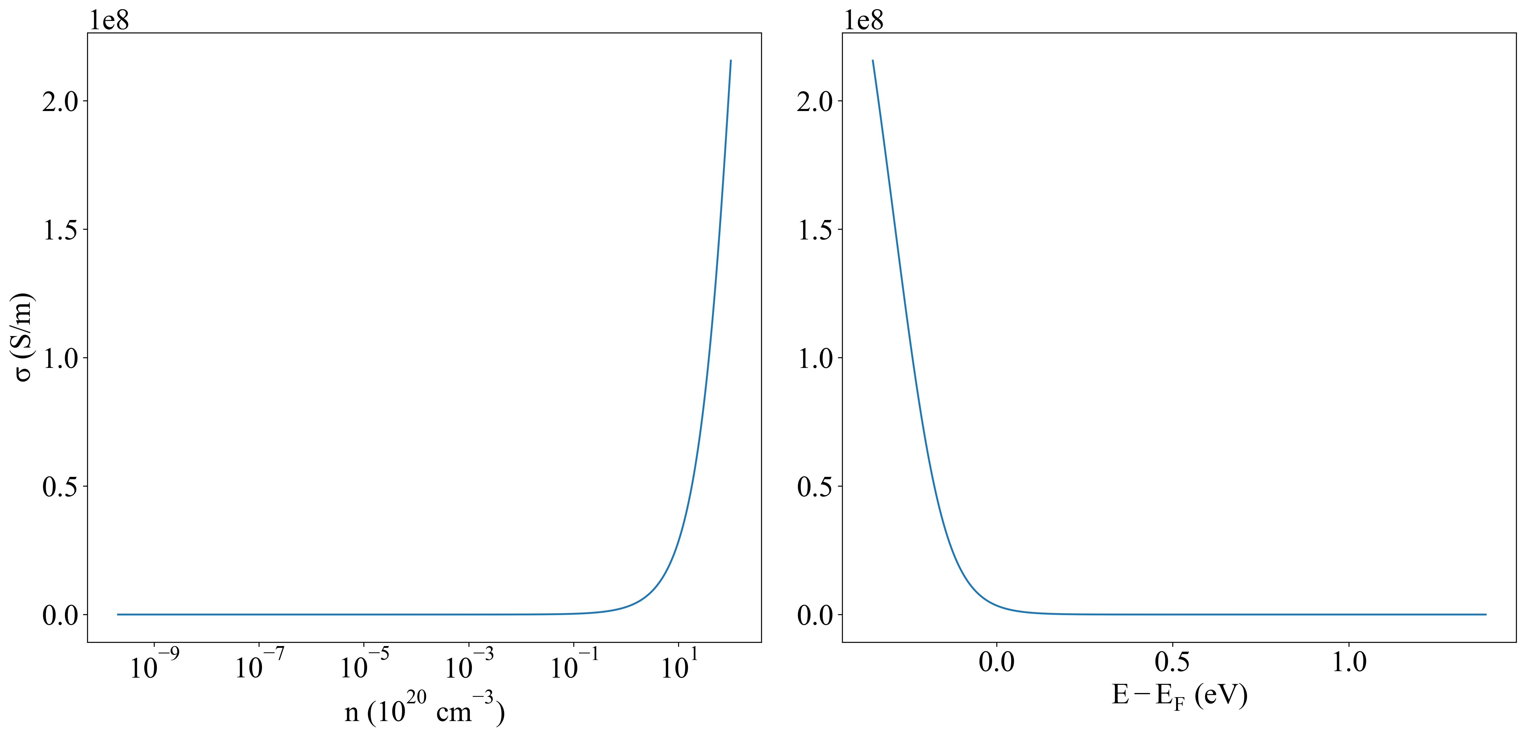
n-type conductivity (700K)



p-type conductivity (700K)
n-type power factor (700K)



p-type power factor (700K)






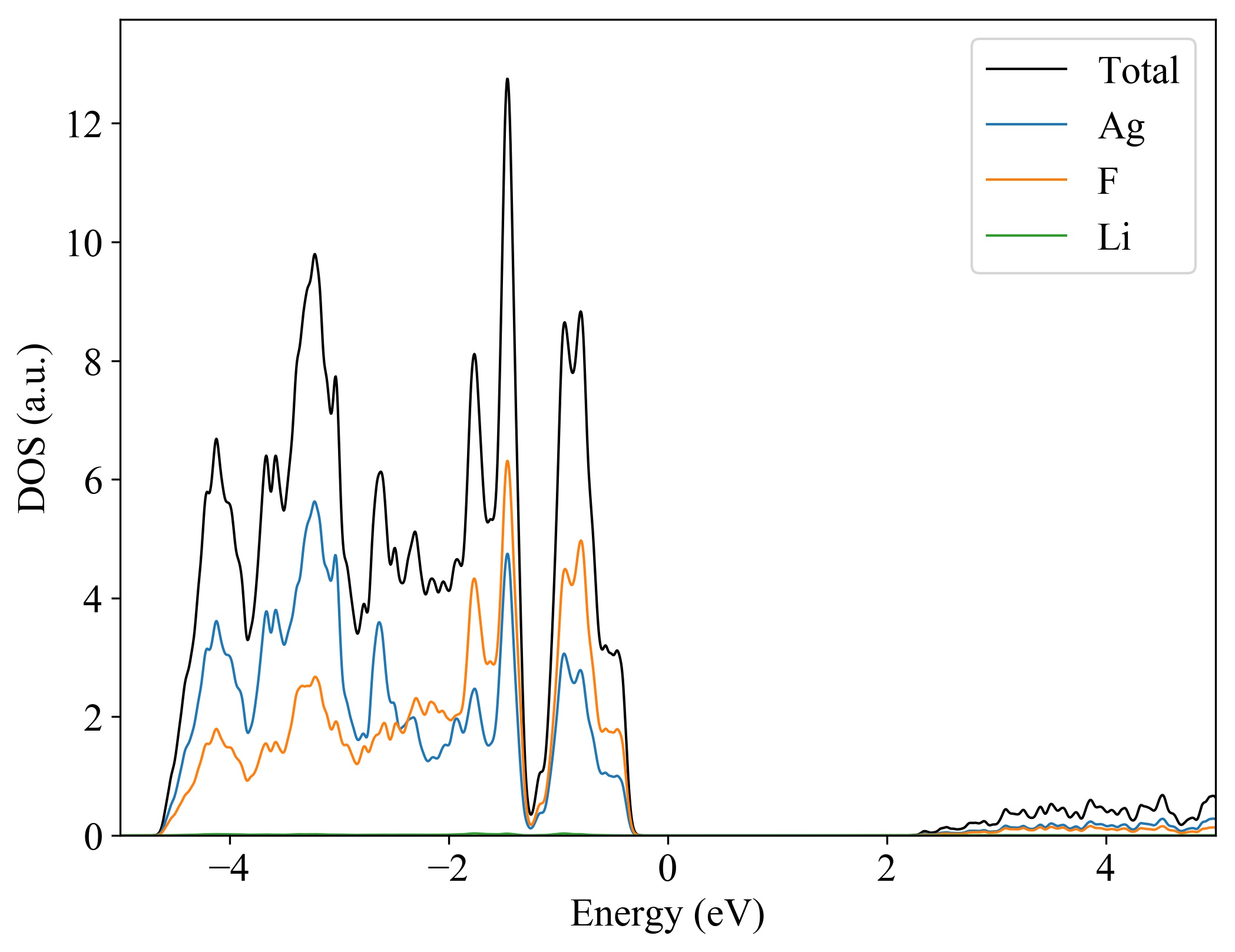
Eband_VBM -9.55109
Eband_CBM -2.50957
Property Value
Source mp-752549-Ag1F2Li1