Ag1F2Li1

MatHub3d-243-Ag1F2Li1

Property Value
Space group (166, "'R-3m'")
Magnetic False
Band gap (PBE) (eV) 2.47
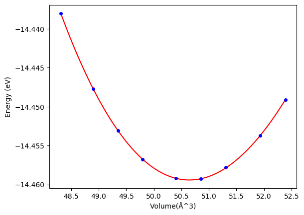
Total energy (eV) -14.459
Total energy / atom (eV) -3.615

Lattice Parameters(conventional cell, from the source)

a, b, c (Å): 3.050 3.050 18.960
α, β, γ(°): 90.0 90.0 120.0

Lattice Parameters(conventional cell, relaxed)

a, b, c (Å): 3.040 3.040 18.840
α, β, γ(°): 90.0 90.0 120.0

Deformation Potential

n_type (eV): -2.256
p_type (eV): -0.999
Ag1F2Li1
.
Property Value
Bulk-modulus 58.523 GPa






Ag1F2Li1
  
Property Value
Band gap 2.47 eV
Band degeneracy(CBM) 1.00
Band degeneracy(VBM) 6.00
n-type Seebeck coefficient (700K)



p-type Seebeck coefficient (700K)
n-type conductivity (700K)



p-type conductivity (700K)
n-type power factor (700K)



p-type power factor (700K)






Eband_VBM -1.40061
Eband_CBM -4.94696
Property Value
Source mp-752767-Ag1F2Li1