Ag1F6Sn1

MatHub3d-253-Ag1F6Sn1

Property Value
Space group (2, "'P-1'")
Magnetic True
Magnetic moment (μB) 1.02
Band gap (PBE) (eV) 2.04
Total energy (eV) -32.206
Total energy / atom (eV) -4.026

Lattice Parameters(conventional cell, from the source)

a, b, c (Å): 5.330 5.470 5.750
α, β, γ(°): 64.0 89.0 61.0

Lattice Parameters(conventional cell, relaxed)

a, b, c (Å): 5.130 5.260 5.390
α, β, γ(°): 99.1 96.0 119.0

Deformation Potential

n_type (eV): -9.835
p_type (eV): -4.556
Ag1F6Sn1
.
Property Value
Bulk-modulus 88.801 GPa






Ag1F6Sn1
  
Property Value
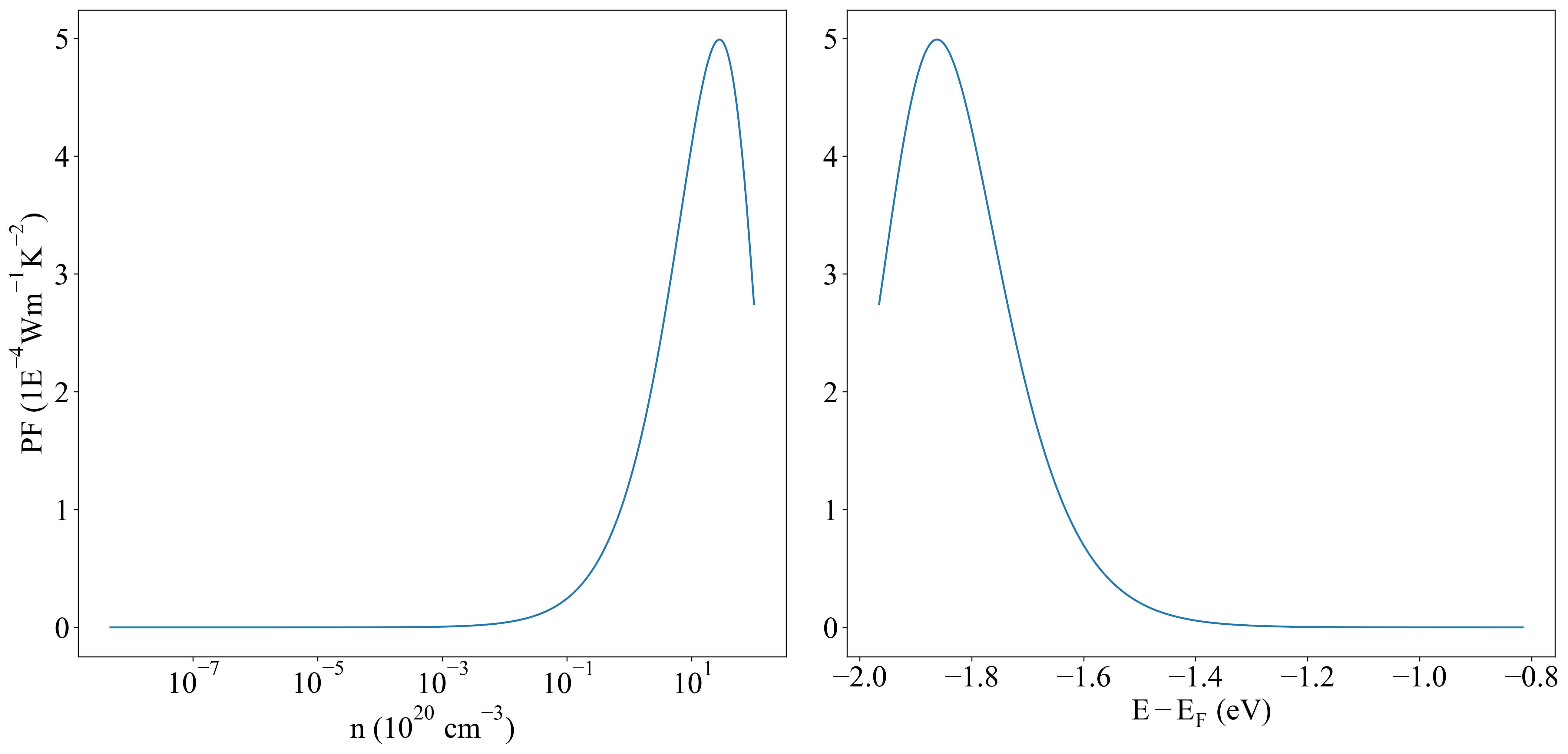
Band gap 2.04 eV
n-type Seebeck coefficient (700K)



p-type Seebeck coefficient (700K)
n-type conductivity (700K)



p-type conductivity (700K)
n-type power factor (700K)



p-type power factor (700K)
Property Value
Source mp-10809-Ag1F6Sn1