Ag1F8Li5

MatHub3d-256-Ag1F8Li5

Property Value
Space group (166, "'R-3m'")
Magnetic True
Magnetic moment (μB) 2.00
Band gap (PBE) (eV) 1.09
Total energy (eV) -58.424
Total energy / atom (eV) -4.173

Lattice Parameters(conventional cell, from the source)

a, b, c (Å): 5.970 5.970 15.140
α, β, γ(°): 90.0 90.0 120.0

Lattice Parameters(conventional cell, relaxed)

a, b, c (Å): 5.910 5.910 14.940
α, β, γ(°): 90.0 90.0 120.0

Deformation Potential

n_type (eV): -3.099
p_type (eV): 2.949
Ag1F8Li5
.
Property Value
Bulk-modulus 66.367 GPa






Ag1F8Li5
  
Property Value
Band gap 1.09 eV
Band degeneracy(CBM) 3.00
Band degeneracy(VBM) 2.00
n-type Seebeck coefficient (700K)



p-type Seebeck coefficient (700K)
n-type conductivity (700K)



p-type conductivity (700K)
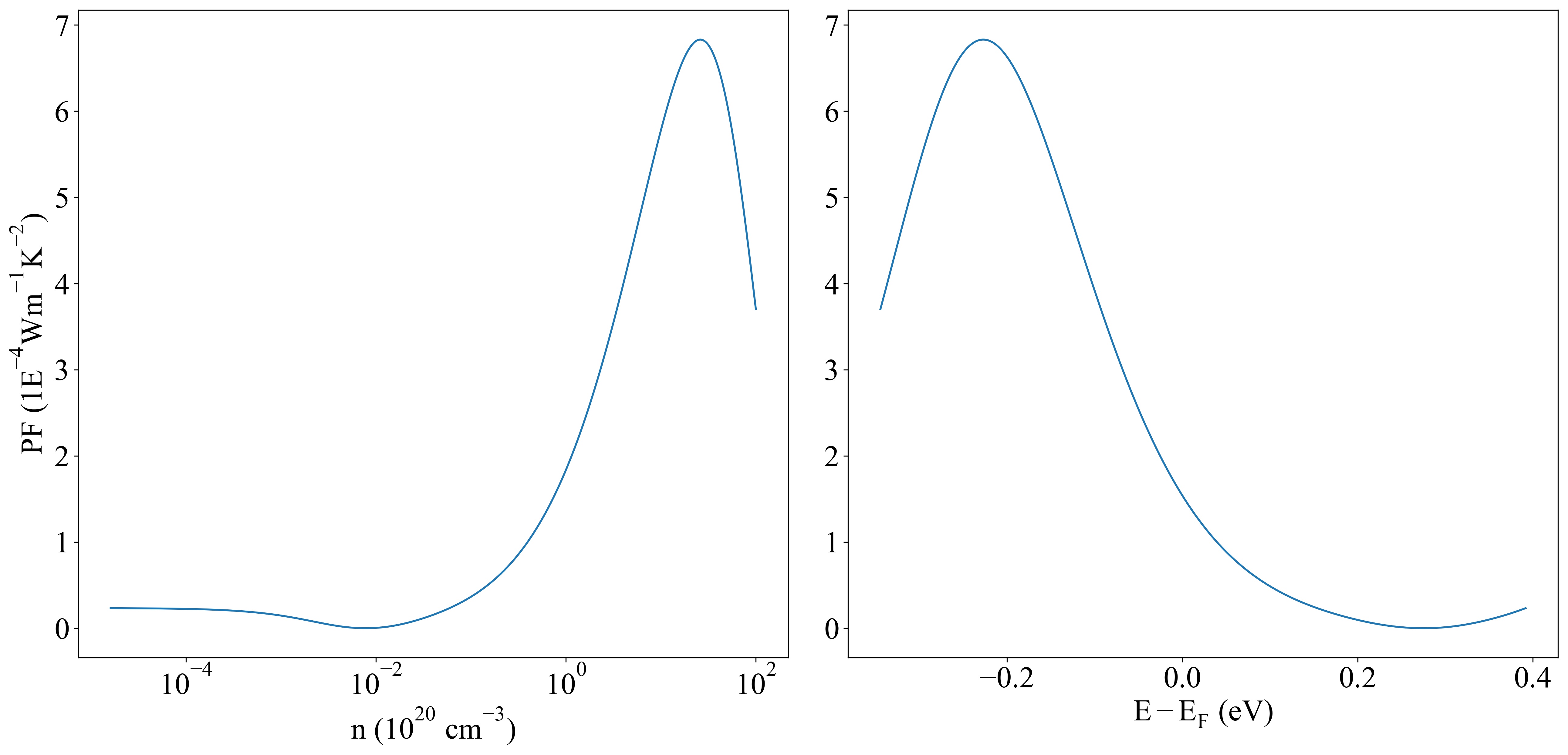
n-type power factor (700K)



p-type power factor (700K)
Property Value
Source mp-758251-Ag1F8Li5