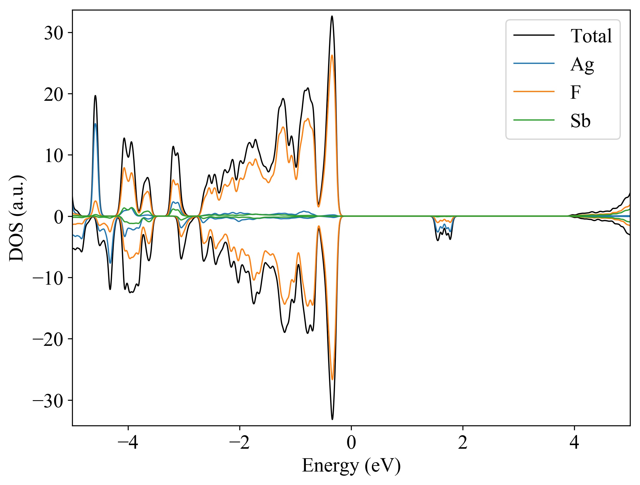
Ag1F12Sb2

MatHub3d-260-Ag1F12Sb2

Property Value
Space group (2, "'P-1'")
Magnetic True
Magnetic moment (μB) 1.00
Band gap (PBE) (eV) 1.76
Total energy (eV) -61.761
Total energy / atom (eV) -4.117

Lattice Parameters(conventional cell, from the source)

a, b, c (Å): 5.220 5.470 8.780
α, β, γ(°): 76.0 89.0 65.0

Lattice Parameters(conventional cell, relaxed)

a, b, c (Å): 5.410 5.580 9.090
α, β, γ(°): 75.7 88.7 64.6

Deformation Potential

n_type (eV): -13.178
p_type (eV): -4.700
Ag1F12Sb2
.
Property Value
Bulk-modulus 93.562 GPa






Ag1F12Sb2
  
Property Value
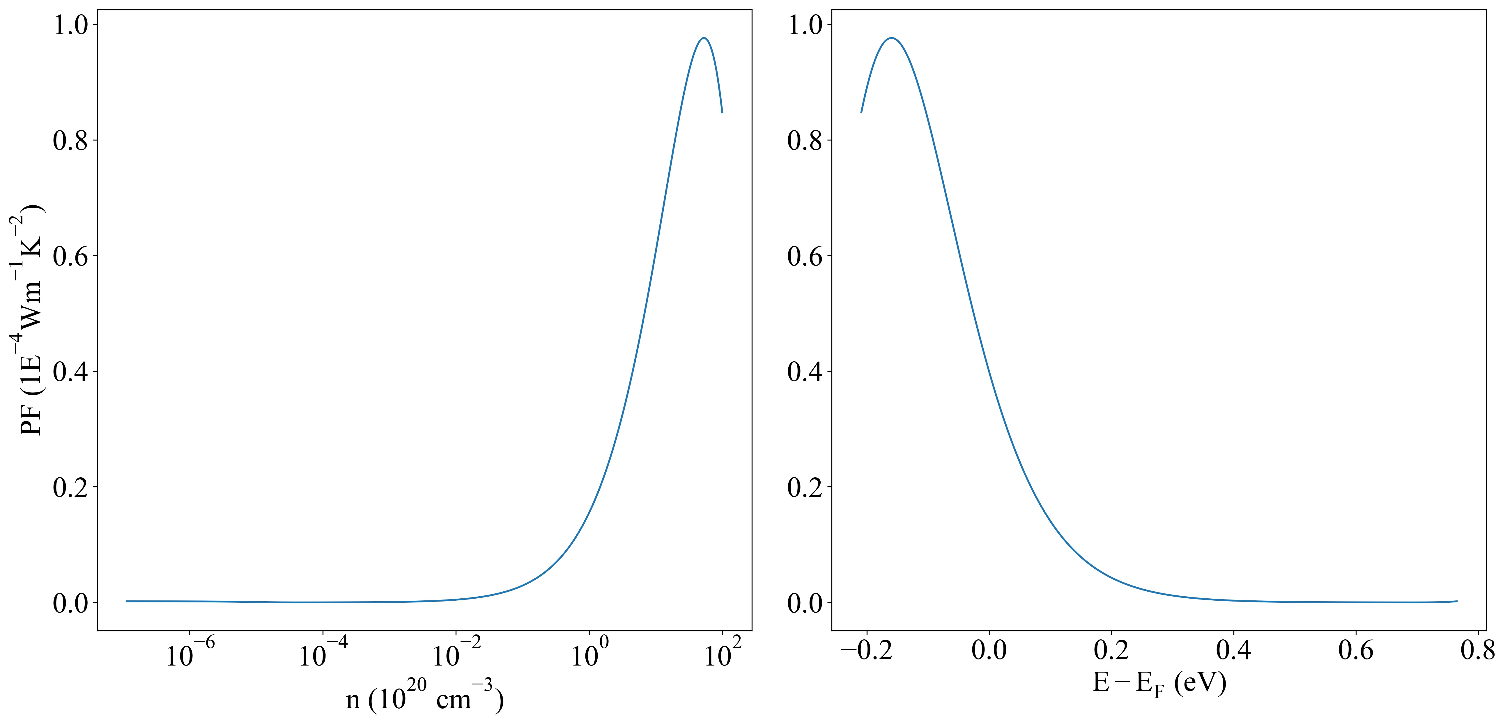
Band gap 1.76 eV
Band degeneracy(CBM) 0.50
Band degeneracy(VBM) 1.50
n-type Seebeck coefficient (700K)



p-type Seebeck coefficient (700K)
n-type conductivity (700K)



p-type conductivity (700K)
n-type power factor (700K)



p-type power factor (700K)
Property Value
Source icsd-65186-Ag1F12Sb2