Ag1Fe1O2

MatHub3d-263-Ag1Fe1O2

Property Value
Space group (166, "'R-3m'")
Magnetic True
Magnetic moment (μB) 5.00
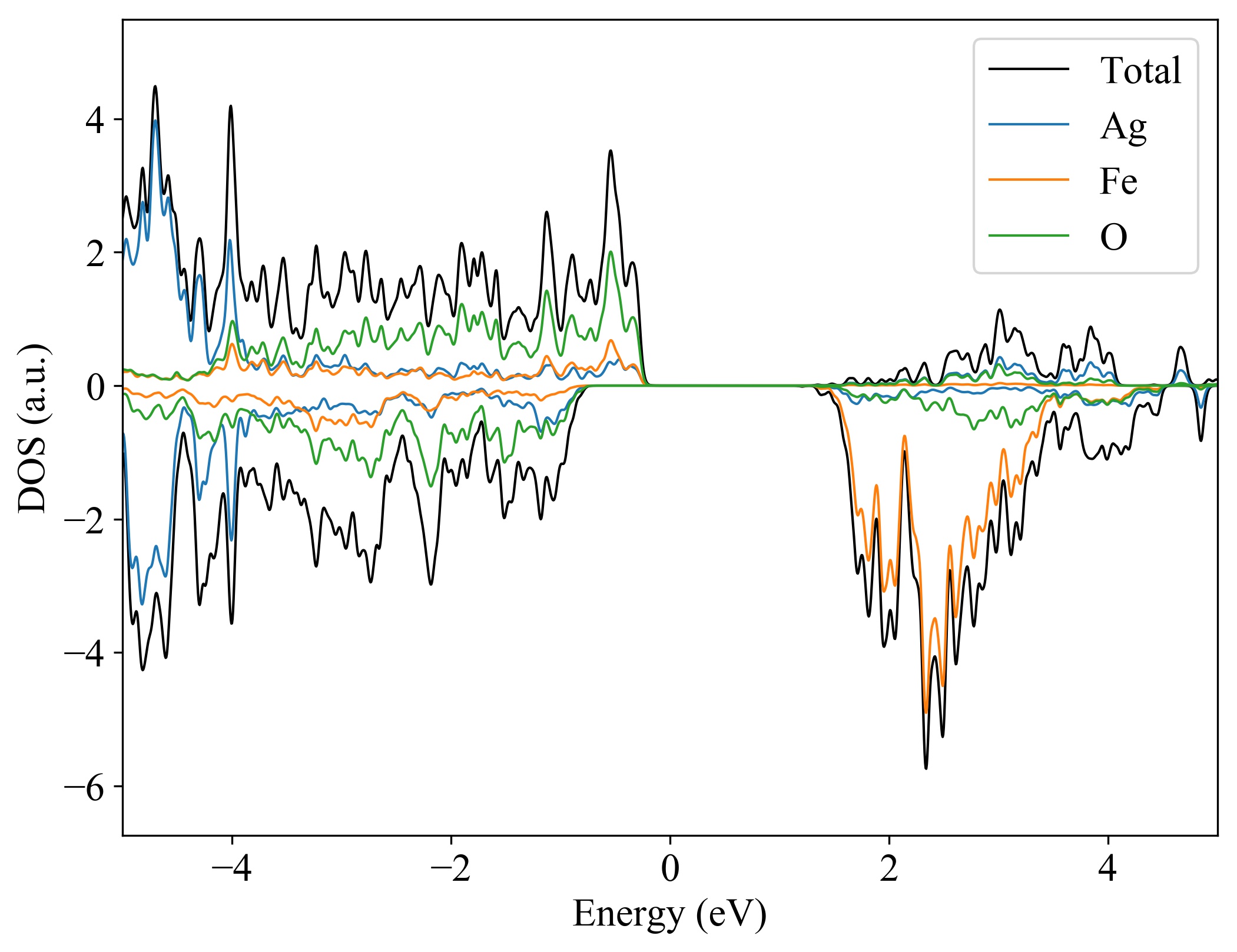
Band gap (PBE) (eV) 1.47
Total energy (eV) -20.731
Total energy / atom (eV) -5.183

Lattice Parameters(conventional cell, from the source)

a, b, c (Å): 3.040 3.040 18.590
α, β, γ(°): 90.0 90.0 120.0

Lattice Parameters(conventional cell, relaxed)

a, b, c (Å): 3.060 3.060 18.770
α, β, γ(°): 90.0 90.0 120.0

Deformation Potential

n_type (eV): -10.428
p_type (eV): -7.676
Ag1Fe1O2
.
Property Value
Bulk-modulus 132.501 GPa






Ag1Fe1O2
  
Property Value
Band gap 1.47 eV
Band degeneracy(CBM) 0.50
Band degeneracy(VBM) 3.00
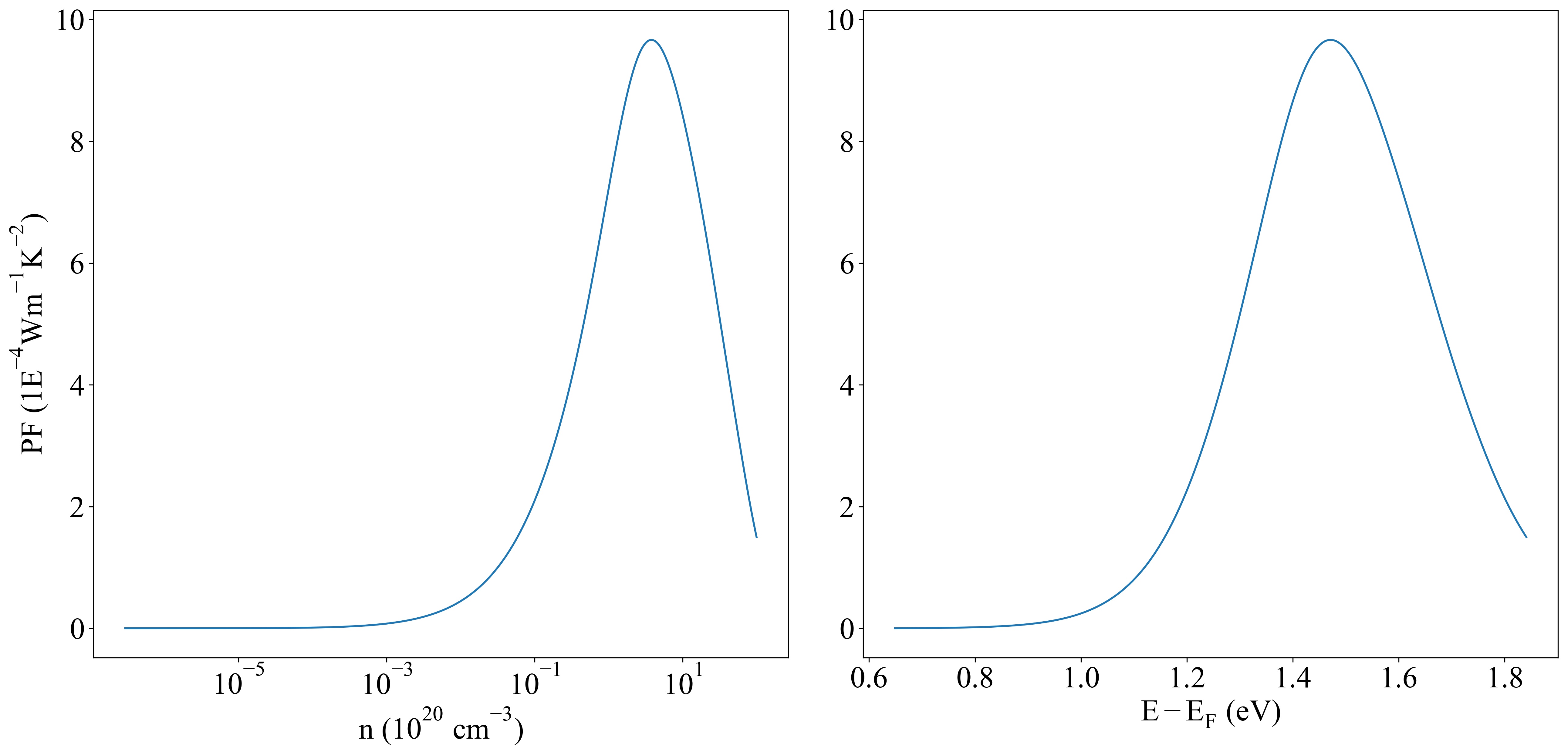
n-type Seebeck coefficient (700K)



p-type Seebeck coefficient (700K)
n-type conductivity (700K)



p-type conductivity (700K)
n-type power factor (700K)



p-type power factor (700K)
Property Value
Source icsd-31919-Ag1Fe1O2